






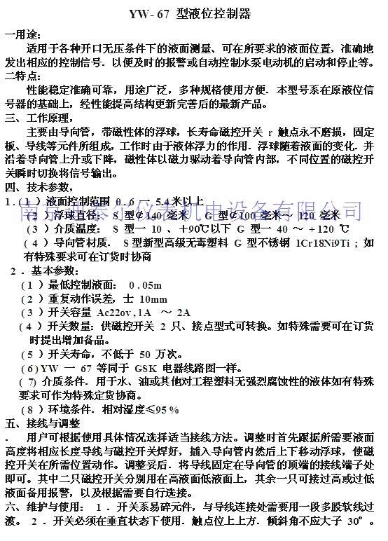
GSK 系列自动液位控制器
一、概述:
GSK 系列自动液位控制器广泛应用于炼油、化工、造纸.冶金、电力、食品及污水处理等行业 .
二、工作原理:
本控制器以 JAG 一 5 型大功率干簧管作为主要控制元件,当浮球随液位变化上下移动时 . 干簧管的触点发生变化.即常闭触点断开,常开触点闭合,从而控制水泵的开或停达到控制液位的目的
三、性能及用途,
四、传感器材质:
G 型一不锈钢 Icr18Ni9Ti S 型一聚氯乙烯。 F 型一不锈钢加聚荃氟乙丙烯 ·
五、工作条件.
工作温度. G 、 F 型 -40 ℃~ + 120 ℃ , S 型:一 5 ℃ ~ + 45 ℃
工作压力. G 型. 0 . 6 MPa ; F 型: 0.25MPa . S 型:常压
被侧介质比重. > 0 . 7
被测介质粘度: < 1 . 25St
传感器外形及安装方式如图一、图二所示传感器接线见图三
传感器触点容量,大开路电压。 DC300v ,大电流 2 A ,大断开功率 200W , 寿命 10000 次,触点可直接控制交流 220v , 20A 以下交流接触器。
六、订货须知:写明传感器的型号、规格及所需数量。写明控制器的材贡、工作介质温度、压力、是否带安装法兰。写明控制器的尺寸: H 、 Lt 、 L : 非标准特殊规格,用户可根据需要另行商定。
YW- 67 型液位控制器
一用途:
适用于各种开口无压条件下的液面测量、可在所要求的液面位置,准确地发出相应的控制信号.以便及时的报警或自动控制水泵电动机的启动和停止等。
二特点:
性能稳定准确可靠,用途广泛,多种规格使用方便.本型号系在原液位信号器的基础上,经性能提高结构更新完善后的新产品。
三、工作原理,
主要由导向管,带磁性体的浮球,长寿命磁控开关 r 触点永不磨损,固定板、导线等元件所组成,工作时由于液体浮力的作用.浮球随着液面的变化.并沿着导向管上升或下降,磁性体以磁力驱动着导向管内部,不同位置的磁控开关瞬时切换将信号输出。
四、技术参数,
1 . ( 1 )液面控制范围 0 . 6 一 5.4 米以上
( 2 )浮球直径: S 型¢ 140 毫米 G 型¢ 100 毫米~ 120 毫米
( 3 )介质温度: S 型一 10 、+ 90 ℃以下 G 型一 40 ~ + 120 ℃
( 4 )导向管材质. S 型新型高级无毒塑料 G 型不锈钢 1Cr18Ni9Ti ; 如有特殊要求可在订货时协商
2 .基本参数:
( 1 )低控制液面: 0 . 05m
( 2 )重复动作误差,士 10mm
( 3 )开关容量 Ac22ov , l A ~ 2A
( 4 )开关数量:供磁控开关 2 只、接点型式可转换。如特殊需要可在订货时提出增加备品。
( 5 )开关寿命,不低于 50 万次。
( 6 ) YW 一 67 等同于 GSK 电器线路图一样。
( 7) 介质条件.用于水、油或其他对工程塑料无强烈腐蚀性的液体如有特殊要求可作为特殊定货协商。
( 8 )环境条件.相对湿度 ≤ 95 %
五、接线与调整
. 用户可根据使用具体情况选择适当接线方法。调整时首先跟据所需要液面高度将相应长度导线与磁控开关焊好,插入导向管内然后上下移动浮球,使磁控开关在所需位置动作。调整妥后.将导线固定在导向管的的接线端子处即可。其中二只磁控开关分别用在高液面低液面上,其余一只可接过高或过低液面备用报警,以及根据需要自行选接。
六、维护与使用: 1 .开关系易碎元件,与导线连接处需要用一段多股软线过渡。 2 .开关必须在垂直状态下使用.触点位上上方.倾斜角不应大子 30° 。
3 。在较潮湿环境中使用,需用绝缘材料包扎处理。
4 .在导向管较长时,下端应加固定措施。
5 .为便于运输,在导向管超过 1 米时,采取多节供货,中间用连接管连接。安装时必须将连接处拧紧,保证密封,并修光边缘毛刺.
6 .使用时如实际需要小于规格长度尺寸时,可将靠固定板一端的导向管多余部分切掉,然后用固定板上的螺套将导向管锁紧即可。
7 在露天使用时,需在固定板部分加一防护翠。
FYK 型液位浮球开关
FYK 型液位浮球开关液位浮球开关具有动作可靠,灵敏度高,寿命长,安装简单,不易磨损,不会腐蚀等优点,几年来受到全国使用单钧的好评。各大宾馆、饭店、科研单位、大专院校、医院 …. 全国许多大城市的高层建筑以及橡胶、造纸.冶金、化工,制药等行均选用了该产品. 1 运行实践证明.它可以代替进门的同类产品。
主要类型有:普通型一一适用于常温下控制饮用水、清水、中水、污水、纯水,
耐腐蚀型 ― 适用于各种酸、碱、盐类、液体的控制,
耐温型 ― 适用温度大于 70 ℃,小于 12 。℃的高温液体,
二、系列分类、工作原理及主要技术数据:
系列分类:壳体内按被控液体的比重加入固体填充材料,使壳体的总重量略大于液体对壳体的浮力,称为 ” 重球 ” 。适用液体的比重范围为 0.65-1.5 。,壳体内不加入固体填充材料,称为 “ 轻球 ” 。用于控制含有杂质,悬浮物和沉淀物的液体的液位,其动作不受液体比重的影响。
工作原理:
“ 重球 ” 利用自身的外引电缆,将其悬挂在指定的高度,当液面达到壳体装设位置时,其壳体在原地旋转一角度,使其中的水银开关接通或断开控制线路,从而液泵(或电磁阀或报警器)得以控制或报警。
“ 轻球 ” 需将其固定在支架上,当液面达到其装设位置时,壳体浮起,控制原理同上。 “ 轻球,也可在电缆上加一外配重,使用方法与 “ 重球 ” 相同。
标准供货每套三个传感器,一个用于启动一个用于停机,一个用于报警。也可按用户实际需要供货。